搜索
历史搜索
搜索发现
首页 > 产品中心 > I/O模块 > 继电器控制模块

JY-DCN0404D 延时继电器

工业级设计 | 防雷防浪涌保护 | 输入输出隔离

2/4/8路延时/联动/循环/时间控制/逻辑控制,延时继电器适用于工业自动化控制,路灯控制/LED灯具控制/电机马达控制/水泵电磁阀控制/场景控制

型号:延时继电器系列 供电说明:7-30V 输出信号:4位数码管高亮显示 测量范围:0.01秒~999分钟

一、参数说明

参数

说明

触点容量

10A/30VDC     10A/250VAC

耐久性

10 万次

供电电压

DC 7-30V  或者 85~265VAC

静态电流

12VDC    30mA

输出指示

4 路红色 LED 指示

数据显示

4 位数码管高亮显示

温度范围

工业级,-40℃~85

尺寸

115*95*41mm

重量

200g

输出延时范围

0.01 ~999 分钟

二、功能列表

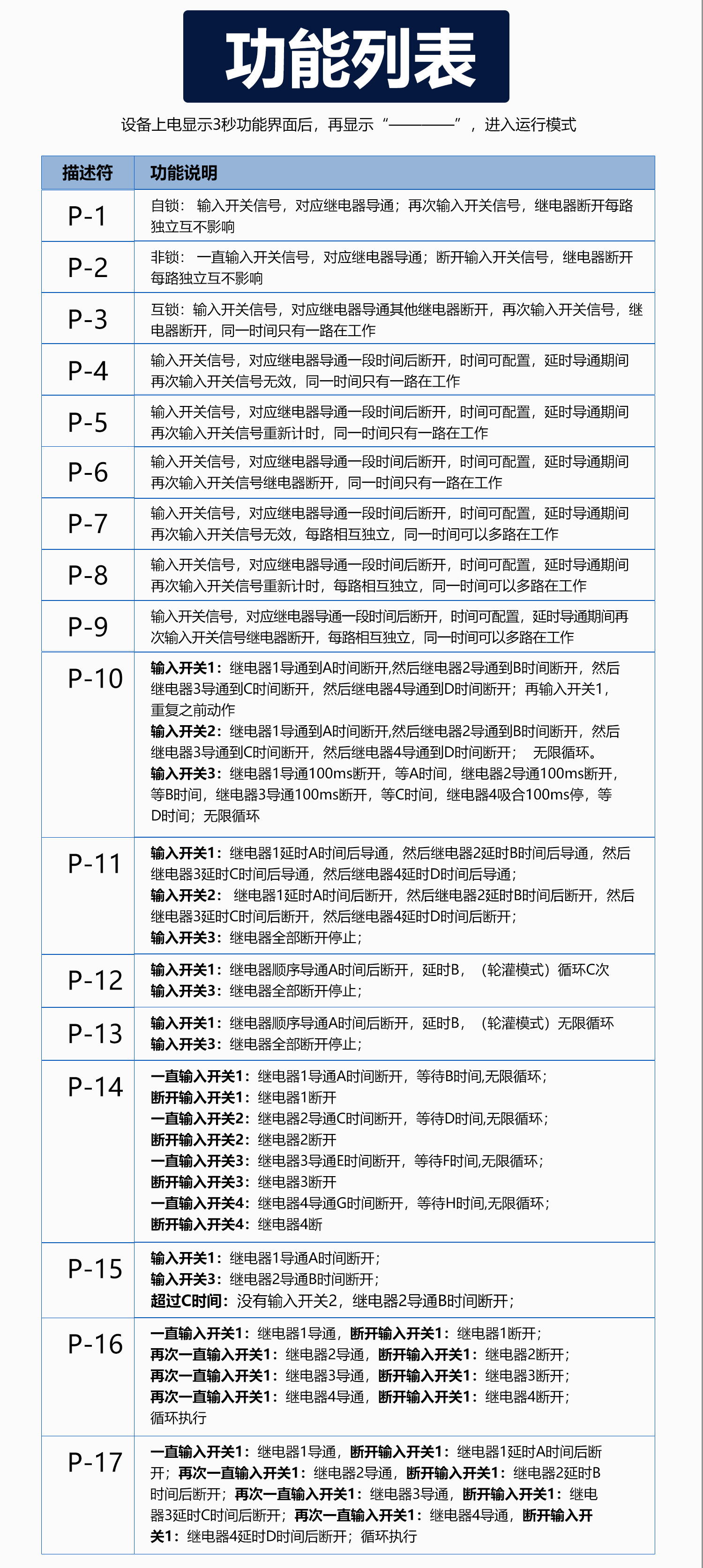
设备上电显示 3 秒功能界面后,再显示“———— ”,进入运行模式

描述符

功能说明

P--1

自锁: 输入开关信号,对应继电器导通;再次输入开关信号,继电器断开, 每路独立互不影响

P--2

非锁: 一直输入开关信号,对应继电器导通;断开输入开关信号,继电器断开, 路独立互不影响

P--3

互锁:输入开关信号,对应继电器导通其他继电器断开,再次输入开关信号,继电器断开,

同一时间只有一路在工作

P--4

输入开关信号,对应继电器导通一段时间后断开,时间可配置,延时导通期间再次输入开关信号无效,同一时间只有一路在工作

P--5

输入开关信号,对应继电器导通一段时间后断开,时间可配置,延时导通期间再次输入开关信号重新计时,同一时间只有一路在工作

P--6

输入开关信号,对应继电器导通一段时间后断开,时间可配置,延时导通期间再次输入开关信号继电器断开,同一时间只有一路在工作

P--7

输入开关信号,对应继电器导通一段时间后断开,时间可配置,延时导通期间再次输入开关信号无效,每路相互独立,同一时间可以多路在工作

P--8

输入开关信号,对应继电器导通一段时间后断开,时间可配置,延时导通期间再次输入开关信号重新计时,每路相互独立,同一时间可以多路在工作

P--9

输入开关信号,对应继电器导通一段时间后断开,时间可配置,延时导通期间再次输入开关信号继电器断开,每路相互独立,同一时间可以多路在工作

P-10

输入开关 1 ,继电器 1 导通到 A 时间断开,然后继电器 2 导通到 B 时间断开,然后继电器 3 导通到 C 时间断开,然后继电器 4 导通到 D 时间断开;再输入开关 1,重复之前动作

 

输入开关 2 ,继电器 1 导通到 A 时间断开,然后继电器 2 导通到 B 时间断开,然后继电器 3 导通到 C 时间断开,然后继电器 4 导通 D 时间断开;  无限循环

 

输入开关 3 ,继电器 1 导通 100ms 断开,等 A 时间,继电器 2 导通 100ms 断开,等B 时间,继电器 3 导通 100ms 断开,等 C 时间,继电器 4 吸合 100ms 停,等 D 时间;无限循环

P-11

输入开关 1 ,继电器 1 延时 A 时间后导通,然后继电器 2 延时 B 时间后导通,然后继电器 3 延时 C 时间后导通,然后继电器 4  D 时间后导通;

 

输入开关 2  继电器 1 延时 A 时间后断开,然后继电器 2 延时 B 时间后断开,然后继电器 3 延时 C 时间后断开,然后继电器 4 延时 D 时间后断开;

 

输入开关 3 ,继电器全部断开停止;

P-12

输入开关 1 ,继电器顺序导通 A 时间后断开,延时 B ,(轮灌模式)循环 C 次输入开关 3 ,继电器全部断开停止

P-13

输入开关 1 ,继电器顺序导通 A 时间后断开,延时 B ,(轮灌模式)无限循环输入开关 3 ,继电器全部断开停止

P-14

一直输入开关 1 ,继电器 1 导通 A 时间断开,等待 B 时间,无限循环;断开输入开关 1 ,继电器 1 断开

一直输入开关 2 ,继电器 2 导通 C 时间断开,等待 D 时间,无限循环;断开输入开关 2 ,继电器 2 断开

一直输入开关 3 ,继电器 3 导通 E 时间断开,等待 F 时间,无限循环;断开输入开关 3 ,继电器 3 断开

一直输入开关4 ,继电器4 导通 G 时间断开,等待 H 时间,无限循环;断开输入开关4 ,继电器4 断开

P-15

输入开关 1 ,继电器 1 导通 A 时间断开;

输入开关 2 ,继电器 2 导通 B 时间断开;

超过 C 时间,没有输入开关 2 ,继电器 2 导通 B 时间断开;

P-16

一直输入开关 1 ,继电器 1 导通,断开输入开关 1 ,继电器 1 断开;

再次一直输入开关 1 ,继电器 2 导通,断开输入开关 1 ,继电器 2 断开;

再次一直输入开关 1 ,继电器 3 导通,断开输入开关 1 ,继电器 3 断开;

再次一直输入开关 1 ,继电器4 导通,断开输入开关 1 ,继电器 4 断开;循环执行

P-17

一直输入开关 1 ,继电器 1 导通,断开输入开关 1 ,继电器 1 延时 A 时间后断开;

再次一直输入开关 1,继电器 2 导通,断开输入开关 1,继电器 2 延时 B 时间后断开;

再次一直输入开关 1,继电器 3 导通,断开输入开 1,继电器 3 延时 C 时间后断开;

再次一直输入开关 1,继电器 4 导通,断开输入开关 1,继电器 4 延时 D 时间后断开;循环执行

三、按键说明

编号

按键

功能

S1

SET

设置按键

S2

数值加

S3

 

数值减

S4

Alt

单位切换

四、设置说明

长按 S1 按键 2 秒,P 闪烁进入 P 功能设置界面,,S2 S3 调节数值,调节好后按 S1 确认,然后调节 A 时间,S2 S3 调节数值,S4 调节小数点,调节好按 S1 确认,然后调节 B 时间,方法同上,调节好按 S1 确认

显示“———— ”,进入运行模式

五、小数点单位说明

X.XX 小数点在百位,计时范围:0.01 秒~9.99 秒

XX.X 小数点在十位,计时范围:0.1 秒~99.9 秒

XXX 没有小数点,计时范围:1 秒~999 秒

XXX. 小数点在个位,计时范围:1 分钟~999 分钟


详情_004.JPEG

JY-DCN0404D 延时继电器相关资料下载
JY-DCN0404D 延时继电器说明书 JY-DCN0404D 延时继电器说明书
测试软件 DAM调试软件
JYDAM调试软件
应用软件 聚英组态软件
协议说明 协议说明
参考源码 参考源码
PLC例程 PLC例程
第三方组态例程 第三方组态例程
在线购买
批量采购/定制产品

销售专线: 010-82899827/1 4006688400 7x24小时销售服务热线

联系邮箱:juyingele@163.com

技术咨询

在线咨询: 点击咨询

联系邮箱:juyingele@163.com

暂时没有本产品的使用视频
联系销售
销售王经理微信 销售王经理
微信公众号 微信公众号
服务热线
400-6688-400